"Corre camarada, ¡el viejo mundo está
detrás de ti!"
"Entia multiplicanda non sunt praeter necessitatem"
La carga de la prueba cae sobre el que afirma
«
La insurrección que viene
| ||
Un paseo sonoropor el París deMayo del 68 | ||
GLOBAL '68
SOLIDARIDAD EN ALIANZA E HISTORIA GLOBAL
"Global '68" es un conjunto vinculado de dos conferencias, organizado por Françoise Vergès , Marcus Rediker , Oscar Guardiola-Rivera y Sylvie Robic, patrocinado por el Collège d'études mondiales , la Universidad de Pittsburgh, Birkbeck, Universidad de Londres, y la Universidad de Nanterre, que se celebrará en París del 2 al 4 de mayo y Londres del 5 al 6 de mayo de 2018.
Ambos eventos se centrarán en los movimientos y grandes cambios en las sensibilidades político-culturales en todo el mundo que hicieron de 1968 un año tan extraordinario. Tres nociones son fundamentales para nuestro enfoque: solidaridad en alianzas, historia global e historia desde abajo.
1968 fue un año de ofensivas, levantamientos y manifestaciones contra el capitalismo y el imperialismo, para la liberación y la emancipación y la guerra en Vietnam fue su epicentro. Los eventos reclamaron muchas victorias para la democracia, la igualdad y la emancipación, pero también provocaron una represión profunda y duradera. Una historia falsa ha borrado la violencia policial y la muerte de los participantes, ha eliminado a los trabajadores, las mujeres, los estudiantes y los pueblos indígenas del panorama y eliminado el antiamericanismo, el antiimperialismo, el anticapitalismo y las profundas influencias del guerras e intervenciones en Argelia, América Latina y Vietnam. "Global 68" recuperará las aspiraciones, las energías, los recuerdos y las historias de este movimiento mundial y ofrecerá esperanza a una nueva generación de activistas.
Ambos eventos se centrarán en los movimientos y grandes cambios en las sensibilidades político-culturales en todo el mundo que hicieron de 1968 un año tan extraordinario. Tres nociones son fundamentales para nuestro enfoque: solidaridad en alianzas, historia global e historia desde abajo.
1968 fue un año de ofensivas, levantamientos y manifestaciones contra el capitalismo y el imperialismo, para la liberación y la emancipación y la guerra en Vietnam fue su epicentro. Los eventos reclamaron muchas victorias para la democracia, la igualdad y la emancipación, pero también provocaron una represión profunda y duradera. Una historia falsa ha borrado la violencia policial y la muerte de los participantes, ha eliminado a los trabajadores, las mujeres, los estudiantes y los pueblos indígenas del panorama y eliminado el antiamericanismo, el antiimperialismo, el anticapitalismo y las profundas influencias del guerras e intervenciones en Argelia, América Latina y Vietnam. "Global 68" recuperará las aspiraciones, las energías, los recuerdos y las historias de este movimiento mundial y ofrecerá esperanza a una nueva generación de activistas.
Archivo: mayo de 1968
- Mayo del 68, cuando Francia se unió a las convulsiones del mundo por Michel Wieviorka
- Debate entre Daniel Cohn-Bendit y Alain Geismar: "Mayo 68, la entrada en la modernidad de la sociedad francesa"
- Entrevista con Edgar Morin: "Mayo de 1968, fue más autonomía, más libertad, más comunidad"
- Entrevista con Alain Touraine: "Mayo de 1968, la entrada del mundo a una era dominada por cuestiones culturales"
Michel Wieviorka, "Mayo de 1968 y los scicens humanos y sociales"
Debates y entrevistas dirigidas por Michel Wieviorka
Debate entre Daniel Cohn-Bendit y Alain Geismar, "El movimiento devorado por las ideologías militantes";
Entrevista con Alain Touraine, "De lo social a lo cultural";
Entrevista con Edgar Morin, "La realización de un evento imposible";
Entrevista con Elisabeth Roudinesco, "Las puertas de todos mis deseos";
Denis Pelletier, "Religión y política alrededor de mayo de 1968";
Karol Modzelewski, "1968 detrás del telón de acero";
Sergio Zermeño, "1968: los demócratas primitivos";
Omar Gueye, "Mayo de 1968 en Senegal".
1968: puntos de referencia cronológicos
Varia
Eliezer Ben-Rafael, "Kibbutz: los riesgos de la supervivencia".
Daniel Bensaïd 1946-2010

Fue uno de los fundadores del Jeunesse Communiste
Révolutionnaire (JCR - Juventud Comunista Revolucionaria) y de la Ligue
Communiste Révolutionnaire (LCR - Liga Comunista Revolucionaria, sección
francesa de la Cuarta Internacional)
Un líder del movimiento del 68 de mayo, fue una de
esas personas con un sentimiento muy seguro de iniciativa política. Él
había sido uno de los líderes del Movimiento 22 de Marzo. Comprendiendo la
dinámica de los movimientos sociales, en particular el vínculo entre el
movimiento estudiantil y la huelga general de los trabajadores, también fue uno
de los que comprendió la necesidad de construir una organización política, de
acumular fuerzas para construir un partido revolucionario.
El acontecimiento y la duración… De vuelta sobre Mayo del ‘68 //
Daniel Bensaïd

No había pausa, era un torbellino permanente, y no
teníamos ningún medio: la tinta, los mimeógrafos, la
nafta nos llegaban a través de los camaradas belgas…
Había que comprender que lo esencial no dependía más de
nosotros, y que nuestra responsabilidad era decir cosas
sensatas en una situación sobre la cual no teníamos de
dónde agarrarnos. Lo esencial de nuestra energía, lo
consagramos a escuelas de formación cotidianas en la
Sorbona, con un eco importante: ¡el gran anfiteatro lleno
todos los días! Intuitivamente habíamos comprendido que
lo importante era explicar dónde estaban los límites de la
situación, en lugar de acompañar el apresuramiento hacia
un impasse, o de compartir las responsabilidades con las
grandes organizaciones, a falta de lo cual habríamos sido
llevados por la oleada del reflujo, como le sucedió a la
mayoría de los grupos.
Traducción de Critique communiste por Revista
Intersecciones
La calidad de la inteligencia de Daniel era combinar teoría y práctica, intuición y comprensión política, ideas y organización. Él podría, al mismo tiempo, dirigir una fuerza de mayordomía y escribir un texto teórico.
Fue uno de los que inspiró una lucha que combinó los principios
y las fronteras políticas con la apertura y el rechazo del sectarismo. Daniel,
con sus propias convicciones políticas profundamente arraigadas en él, fue
siempre el primero en querer discutir, tratar de convencer, intercambiar
opiniones y renovar su propio pensamiento.
Como miembro de la dirección diaria de la LCR desde finales de
la década de 1960 hasta principios de la década de 1990, jugó un papel decisivo
en la construcción de un proyecto, una orientación que combinaba la actividad
diaria con una perspectiva revolucionaria. Una buena parte de su trabajo
teórico y político se centró en cuestiones de estrategia y las lecciones de las
principales experiencias revolucionarias históricas.
Daniel fue profundamente internacionalista. Jugó un papel
clave en la construcción de la LCR en el estado español en el período de
Franco. En esos años jugó un papel importante dentro de la Cuarta
Internacional, en particular siguiendo de cerca los desarrollos en América
Latina y Brasil.Contribuyó en gran medida a renovar nuestra visión del mundo y
a prepararnos para las convulsiones de finales de los años ochenta.
Campaña
revolucionaria de 1969: Daniel Bensaid, Alain Krivine, Henri Weber
Desde
la década de 1990 hasta el final, mientras continuaba su lucha política, se
concentró en el trabajo teórico: la historia de las ideas políticas; La
Capital de Marx;el balance del siglo XX y sus revoluciones, en primer lugar la
revolución rusa; ecología;feminismo; identidades y la pregunta judía; desarrollando
nuevas políticas para la izquierda revolucionaria frente a la globalización
capitalista. Asistió regularmente y siguió el Foro Social y el movimiento
de justicia global.
Daniel
aseguró la continuidad histórica del marxismo revolucionario abierto, no
dogmático y la adaptación a los cambios de la nueva era, con la perspectiva de
la transformación revolucionaria de la sociedad siempre en su punto de mira.
Aunque
estuvo gravemente enfermo, lo superó durante años, pensando, escribiendo,
trabajando en sus ideas, sin negarse a viajar, hablar en mítines o asistir a
reuniones sencillas. Daniel se fijó la tarea de verificar la solidez de
nuestros cimientos y transmitirlos a la generación joven. Puso su corazón
y todas sus fuerzas en él. Sus contribuciones, en el Instituto
Internacional de Ámsterdam, en las universidades de verano de la LCR y luego en
la NPA, en el Cuarto Campamento Juvenil Internacional, tuvieron un impacto en
miles de camaradas.
Transmitiendo
la experiencia de la LCR al NPA, Daniel decidió acompañar la fundación de
nuestra nueva organización con un relanzamiento de la revista Contretemps y la formación de la sociedad "Louise
Michel" como un lugar para la discusión y la reflexión del pensamiento
radical.
Daniel
era todo eso. Y además, era cálido y cordial. Él amaba la vida.
Aunque
muchos "68ers" se volvieron abrigos y abandonaron los ideales de su
juventud, Daniel no abandonó ninguno de ellos; él no cambió. Él
todavía está con nosotros.
Traducido
por Penelope Duggan
“A menudo, se pretende que hay que vivir con tu época. Esa época se muere. ¿Habría que pudrirse y desaparecer con ella? (2004. pp. 460-461) 1/
A los tibios, los vomitaré de mi boca. 2/
http://www.vientosur.info/spip.php?article13430
[...] La «rebelión de los jóvenes» ha sido y sigue siendo objeto de una auténtica inflación periodística, que hace de ella el espectáculo de una «rebelión» posible, dada a la contemplación para impedir que se la viva, la esfera aberrante —ya integrada— necesaria para el funcionamiento del sistema social; esta rebelión contra la sociedad tranquiliza a la sociedad porque se supone que seguirá siendo parcial, que estará confinada al apartheid de los «problemas» de la juventud —del mismo modo que habría problemas de la mujer o un problema negro— y que no durará más que una parte de la vida. En realidad, si hay un problema de la «juventud» en la sociedad moderna, es que la juventud siente con mayor intensidad la crisis profunda de dicha sociedad. Producto por excelencia de la sociedad moderna, la juventud es ella misma moderna, ya sea para integrarse en ella sin reservas, ya para rechazarla radicalmente. Lo que debería sorprender no es tanto que la juventud sea rebelde, sino que los «adultos» estén tan resignados. [...]
http://lhblog.nuevaradio.org/b2-img/Sobre.la.Miseria.en.el.Medio.Estudiantil.pdf
Considerada bajo sus aspectos económicos, políticos, psicológicos, sexuales y particularmente intelectuales, y algunas formas de tratarla - Panfleto. Francia, noviembre 1966 -
Mayo del 68 fue algo más que París.
![]() Debates para una Primavera Rebelde![]() sesenta y ochohttp://www.soixantehuit.fr/ |

Historia de Francia a través de sus canciones
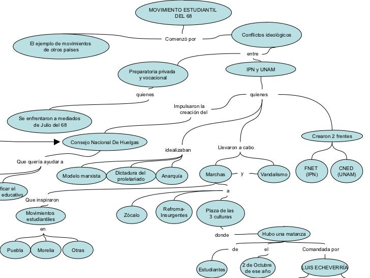
https://es.slideshare.net/MOV1968/movimiento-estudiantil-de-1968-42026547
Mayo del 68 /Por la subversión permanente
de André y Raphaël Glucksmann
André Glucksmann distingue entre el 68 histórico –donde, afirma, lo pasaron en grande– y el fantasmal espíritu oficial del 68: la naftalina sobre la chaqueta de pana. No es ahí donde podemos encontrar el elusivo significado de Mayo, aventura inacabada y ambigua a la que distinguen sus críticas antes que sus respuestas. Dice André que eso es suficiente, pero no está claro: la negatividad absoluta, a despecho de la positividad de lo real, produce monstruos. Se produce aquí un curioso desdoblamiento, ya que el autor francés atribuye a Mayo la cualidad de “experiencia filosófica colectiva”, que conecta con la rebeldía socrática y el escepticismo montaignesco, pero sin liderazgos à la Sartre: una renovación de la clásica insubordinación de la filosofía frente a la política. Sin embargo, esa revolución ha debido ser estéril, o minoritaria, porque ha dejado una huella clara en la libertad de costumbres contemporánea, pero no en las costumbres mismas, tan escasamente filosóficas. Y habría sido, en todo caso, una revolución traicionada por todos aquellos que la hicieron.
Mayo 60 Viento Sue, pegar artículo


Los amantes del café de Flore
Film producido para la televisión francesa que relata la relación polémica y la postura de los filósofos Simone de Beauvoir y Jean Paul Sartre en una época entreguerras y en un momento en donde el existencialismo “se pone de moda” en Francia. Con esta obra se ponen en tela de juicio temas como la moral burguesa, la monogamia, el existencialismo desde una postura humanista, entre otros.
Biografía de la escritora francesa Violette Leduc, desde su escondite al final de la Segunda Guerra Mundial con el escritor Maurice Sachs, sobreviviendo del estraperlo, hasta la publicación en 1964 de su libro de memorias La bastarda, ganador del premio Goncourt en dicho año. Escritora explosiva y desbordante, no tuvo inconveniente personal alguno para recoger en su obra su propia sexualidad, el aborto o el desprecio maternal, de una forma violenta, sincera y sin artificios.

Bajar la obra aqui:
La noche-de-tlatelolco por Elena Poniatowska
https://vivelatinoamerica.files.wordpress.com/2016/06/la-noche-de-tlatelolco-por-elena-poniatowska.pdf
La noche-de-tlatelolco por Elena Poniatowska
https://vivelatinoamerica.files.wordpress.com/2016/06/la-noche-de-tlatelolco-por-elena-poniatowska.pdf

Bibiografía
Arruzza, Cinzia, 2010, “Daniel Bensaïd, l’ultimo intempestivo”, Erre n°37.
Avenas, Denise y al., 1999, Contre Althusser, pour Marx (Les Éditions de la Passion).
Badiou, Alain, 2010, “Le Compagnon Lointain”, Lignes n°32.
Bensaïd, Daniel, 1976, La révolution et le pouvoir (Stock).
Bensaïd, Daniel, 1987, Stratégie et parti (La Brèche).
Bensaïd, Daniel, 1989, Moi, la Révolution (Gallimard).
Bensaïd, Daniel, 1990, Walter Benjamin, sentinelle messianique (Plon).
Bensaïd, Daniel, 1991, Jeanne, de guerre lasse (Gallimard).
Bensaïd, Daniel, 1999, Qui est le juge ? Pour en finir avec le tribunal de l’histoire (Fayard).
Bensaïd, Daniel, 2000, Le sourire du spectre : Nouvel esprit du communisme (Éditions Michalon).
Bensaïd, Daniel, 2001a, Les irréductibles. Théorèmes de la résistance à l’air du temps (Textuel).
Bensaïd, Daniel, 2001b, Résistances : Essai de taupologie générale (Fayard).
Bensaïd, Daniel, 2002a (1995), A Marx for Our Times : Adventures and Misadventures of a Critique(Verso).

Bensaïd, Daniel, 2002b, « Leaps ! Leaps ! Leaps ! », International Socialism 95 (summer).
Bensaïd, Daniel, 2004, Une Lente impatience (Stock).
Bensaïd, Daniel, 2005, Fragments mécréants : sur les mythes identitaires et la République imaginaire (Léo Scheer).
Bensaïd, Daniel, 2007, « The Return of Strategy », International Socialism 113 (winter).
Bensaïd, Daniel, 2009a, Strategies of Resistance and Who Are the Trotskyists ? (Socialist Resistance Publications).
Bensaïd, Daniel, 2009b, « Une violence stratégiquement régulée », Lignes, n°29.
Bensaïd, Daniel, 2010, « Marxismes. Théorie, hier et aujourd’hui », Inprecor 558-559 (February-March 2010).
Callinicos, Alex, 1987, Making History (Polity).
Callinicos, Alex, 2008, « Marxists, Muslims and Religion : Anglo-French Attitudes », Historical Materialism, 16 : 2.
Filoche, Gérard, 2007, Mai 68. Histoire sans fin. Liquider Mai 68 ? Même pas en rêve! (Jean-Claude Gawsevitch).
Kouvelakis, Stathis, 2010, « Daniel Bensaïd : la dialectique du temps et de la lutte », Lignes n°32.
Krivine, Alain, Daniel Bensaïd, 1988, Mai si ! 1968–1988, Rebelles et repentis (Éditions PEC-La Brèche).
Löwy, Michael, Olivier Besancenot, 2009, Che Guevara, une braise qui brûle encore (Mille Et Une Nuits).
Plenel, Edwy, 2010, « Daniel, Sans Relâche », Lignes n°32.
Stutje, Jan Willem, 2009, Ernest Mandel : A Rebel’s Dream Deferred (Verso).
Traverso, Enzo, 2010, « Le passeur », Lignes n°32.

Le Redoutable (2017)
Mediados de los 60. Durante el rodaje de una de sus películas, el director francés Jean-Luc Godard, recién divorciado de Anna Karina, se enamora de la actriz de 17 años Anne Wiazemsky, con la que más tarde se casaría. Pero la acogida de la película no es positiva y desata una crisis en Jean-Luc.
Los años 60: los años que cambiaron América
Inspirado por Robert A. Caro
Mexico: El libro rojo del 68 - ensayo y poesía
68 poetas y ensayistas sobre el 68 mexicano (2008)
Poemas y ensayos sobre el movimiento revolucionario cultural en México del 68, que comenzó en julio de ese año y fue cruelmente abortado por el gobierno el 2 de octubre con la masacre de la Plaza de la Tres Culturas de Tlatelolco.
El libro tiene un prólogo de Fausto Trejo y ensayos de Leopoldo Ayala, José Tlatelpas, Mario Ramirez Centeno y Sub Comandante Marcos.
Ilustraciones por José Hernández Delgadillo, Alfredo Meneses, Kristin, Melecio Galván, Alfonso Pérez Soriano, Ocaranza, Rini Templeton.
Una lectura imprescindible para entender el Movimiento Estudiantil del 68, la cultura que generó y sus consecuencias sociales.
![]() |
| Mural en la exposición permanente Memorial del 68 el Centro Cultural Universitario de Tlatelolco |
Además, es la más amplia antología de poesía social contemporánea en México y un impactante testimonio cultural de la historia mexicana.
Poetas incluidos: Benito Balam, Rubén Bonifaz Nuño, Juan Bañuelos, Raúl Cáceres Carenzo, José Carlos Becerra, Horacio Caballero Silva, Rosario Castellanos, Elsa Cross, Horacio Espinosa Altamirano, Isabel Fraire, Carmen de la Fuente, Enrique González Rojo, Orlando Guillén, David Huerta, Ethel Krauze, Jaima Labastida, Roberto López Moreno, Ramón Martínez Ocaranza, Baruc Martínez, Macario Matus, Carlos Montemayor, Thelma Nava, Octavio Paz, Margarita Paz Paredes, Yamilé Paz Paredes, Juan Rejano, Jaime Sabines, Máximo Simpson, Paco Ignacio Taibo I, Vicente A. Torres, Jesús Vargas Valdez, Gabriel Zaid, etc.
Fredric Jameson
https://www.march.es/videos/index.aspx?p0=5751
CONFERENCIAFredric JamesonAdaptarse al cambio cultura
Adaptarse al cambio cultural
09/12/2014
En esta sesión desarrollada en inglés y con subtítulos en español, la trayectoria del pensador estadounidense Fredric Jameson destaca por su permanente evolución intelectual; recorrido que se inicia con su tesis doctoral sobre Jean-Paul Sartre en los años cincuenta, transita más tarde por la crítica dialéctica y la semiótica, hasta situarse como uno de los más notables exponentes teóricos de la postmodernidad, desde una óptica intelectual poliédrica con énfasis en los medios audiovisuales. El profesor de Filosofía Ramón del Castillo aborda con él esta reflexión autobiográfica prestando especial atención a su estilo, a su forma de ver y hacer las cosas, y de entender la cultura. Jameson reivindica que la agudeza del intelectual de nuestro tiempo no está en plantear soluciones sino en visualizar los problemas.
Dossier • Fundación Heinrich Böll el Movimiento político y estudiantil ...
Mayo del 68 visto con ojos de hoy,
por Slavoj Žižek
De la revolución de Prometeo (mayo de 1968) a la red de Hermes (mayo de 2011)
Antonio Blanco Gracia*
Mayo 68, emoción, emoción y yo

¿Qué pasó con el anónimo de 68?
Un equipo de investigadores ha encontrado a más de 300 feministas, izquierdistas y sindicalistas. Fieles a sus ideales contra todos los pronósticos, a menudo pagaron el precio de su compromiso.
Serge July: 22 de marzo de 1968, "nadie quería líderes"
El 20 de marzo de 1968, unos 300 militantes atacaron la sede del American Express, detrás de la Ópera de París, y quemaron una bandera estadounidense con gritos de "¡FNL ganará!" Un poco más tarde, Xavier Langlade, jefe de la Orden de la Juventud Comunista Revolucionaria (Trotsky), regresa a la escena para evaluar el daño y verificar que nadie se haya quedado atrás. Él es arrestado por la policía. El incidente provoca la reacción de los estudiantes de Nanterre, que ocupan el edificio administrativo de la facultad la noche del 22 de marzo. El "Movimiento del 22 de marzo", creado en esta ocasión, será uno de los líderes de la revuelta estudiantil del 68 de mayo, con su líder, Daniel Cohn-Bendit. A su alrededor, varios militantes experimentados prestan su ayuda, entre los cuales Serge July, futuro fundador de nuestro periódicoLiberación, y su director durante treinta años. Para recordar este día plagado de consecuencias, le pedimos que lo cuente y, sobre todo, que entregue las lecciones que extrae hoy de mayo de 1968, este evento tan antiguo y tan contencioso ...http://www.liberation.fr/france/2018/03/21/serge-july-le-22-mars-1968-personne-ne-voulait-de-leaders_1637975
Fue una década de cuenca en la historia de Estados Unidos, un período en el cual el país fue rasgado aparte por la lucha por la justicia social, la lucha por los derechos civiles y una guerra en la que más de la mitad un millón americanos luchaban en el otro lado del mundo. Como una generación más joven inquieta era encontrar su voz, el mundo fue testigo de una revolución en los valores de larga data y las normas sociales, de cultura y de la manera política y de identidad. Medio siglo más tarde, como muchas de las victorias duramente ganadas de la década de 1960 se debaten, Carnegie Hall se convierte por primera vez a una figura fuera del mundo de la música, autor, ganador del Premio Pulitzer e historiador Robert A. Caro, famoso biógrafo de Robert Moses y Lyndon B. Johnson, de inspiración, presentando un festival toda la ciudad examinando esta década crucial. Música, por supuesto, estaba en el centro de todo, proporcionar una salida de resistencia así como inspiró a cambio. Como parte de su festival offering, Carnegie Hall presenta una emocionante serie de...
Dossier – Años 60 Los años sesenta y sus huellas en el presente
Dossier – Años 60 Los años sesenta y sus huellas en el presente
50 años de los novísimos: la última tormenta de la poesía española
Barcelona, 1969. De izquierda a derecha, Félix de Azúa, Virgnia Careaga, Guillermo Carnero, Cuca de Cominges, Pere Gimferrer, Rosa Regás y Ana María Moix, durante una comida.
Una nueva estética sacudió el final de los 60. Gimferrer, Félix de Azúa, Carnero, Vázquez Montalbán, Panero, Martínez Sarrión... rompieron amarras y tripularon la modernidad en tiempo de miseria
Cuando Mayo del 68 en París, algunos de los poetas españoles que forzarían un cambio de agujas en la literatura del final de la dictadura no habían publicado aún su primer libro. Estaban haciéndose a su manera y mirando a los predecesores con recelo aniquilador. Varios de aquellos pimpollos dieron cuerpo algo después, en 1970, a la antología firmada por el crítico Josep Maria Castellet, Nueve novísimos poetas españoles (Seix Barral). No fue el único trabajo de la época que intentó acuñar un relevo de juventud en la poesía. (Antes lo apuntaron José-Miguel Ullán en la revista malagueña Caracola; la selección de nuevos poetas en la revista leonesa Claraboya; o las ediciones de Enrique Martín Pardo y de Francisco J. Carrillo en la colección El Bardo). Pero la de Castellet levantó más ruido, más estímulo y más animadversión. Fue el trabajo que determinó que algo mudaba de nuevo en la poesía. Y no sólo anunciaba un cambio modal, sino de espíritu. Los Nueve novísimos (y Castellet como zahorí) apostaban por fundar una nueva astronomía con la potencia del que busca inaugurar su sitio. En sólo unos meses la antología vendió los 5.000 ejemplares de la primera edición, una cifra insólita para el momento y, sobre todo, para la poesía de un grupo de jóvenes aún por descubrir.
Los escogidos eran ocho hombres y una mujer: Manuel Vázquez Montalbán, Antonio Martínez Sarrión, José María Álvarez, Félix de Azúa, Pedro (hoy Pere) Gimferrer, Vicente Molina Foix, Guillermo Carnero, Ana María Moix y Leopoldo María
Panero
MITOANÁLISIS DEL 15M: de la revolución de Prometeo (mayo de 1968) a la red de Hermes (mayo de
2011)
http://www.redalyc.org/pdf/595/59533233001.pdf
Mayo 68 en Francia:
¿Por qué los estudiantes?
Luis Ricardo Dávila
UNIVERSIDAD Y CONTESTACIÓN

Resumen e informe textual y FOTOGRÁFICO
DE MAYO DEL 69
1968: El fuego de las ideas
Marcelo
Brodsky

¿Quién es Marcelo Brodsky?

Nacido en Buenos Aires en 1954, trabaja con imágenes y documentos para investigar temas sociales, políticos e históricos. Como muchas personas de su generación en Argentina, fue afectado por la dictadura militar, responsable de la muerte de su hermano menor. Brodsky vivió en el exilio hasta 1983.
Aprendió fotografía en Barcelona, donde también estudió economía. Al volver a Argentina tuvo su primera muestra fotográfica individual, a la que han seguido muchas más en diversos países. Su obra forma parte de colecciones como la del MET de Nueva York, el Museo Nacional de Bellas Artes de Argentina, el Princeton Art Museum, la Tate Collection de Londres o el Museu de
Arte Moderna de Río de Janerio.
Arte Moderna de Río de Janerio.
Brodsky es miembro de la Asociación Buena Memoria, organización de derechos humanos, y del Consejo de Gestión del Parque de la Memoria en homenaje a las víctimas del terrorismo de estado. En 2008 recibió el Premio por los Derechos Humanos en Argentina, y en 2014 el Juan Mayer Award. Es fundador de Acción Visual, organización dedicada a incorporar la cultura
visual en campañas de derechos humanos.
http://rolfart.com.ar/wp-content/uploads/2016/03/Rolf-Art-Marcelo-Brodsky-1968-El-fuego-de-las-ideas-Brochure.pdfvisual en campañas de derechos humanos.
Lo que no viste desde 1968

El fotoperiodista alemán Robert Lebeck fue un fotógrafo autodidacta que trabajó independientemente en varias publicaciones en Heidelberg. Sus trabajos con el semanario alemán Stern fueron su gran avance como fotoperiodista, y durante 30 años trabajó en la cobertura. Habiendo capturado la independencia del Congo, Lebeck fue destinado a convertirse en el fotógrafo de los años 60.
68
50 ANIVER
Estética del entusiasmo
Un cambio de paradigma. Mayo del 68 tuvo
MAYO DEL 68, LA BRECHA VEINTE AÑOS DESPUÉS

Mayo del 68: La brecha apareció por primera vez en 1968. Veinte años después establecía, en 1988, un primer balance de los acntecimientos.
Esta edición es el fiel reflejo de esos dos textos.
Alimentado con los análisis "en caliente" de los acontecimientos del 68 y por comentarios de Edgar Morin, Cornelius Castoriadus y Claude Lefort veinte años después, este libro permite al lector del 2009 asomarse a una visión siempre nueva de Mayo del 68 y revisitar ese momento clave del siglo XX tan importante para nuestra sociedad, nuestra cultura y nuestro futuro.
sus consignas, su estrategia y, por supuesto, su estética. Estudiantes, intelectuales, obreros y ciudadanos establecieron un nuevo código de lucha y entusiasmos
Transmitir el 68 de mayo: construcción y paradojas del ideal revolucionario a través del álbum juvenil contemporáneo
Paradojas de la transmisión: el adulto entre la autoridad y el libertarismo



Una cronología del mayo del 68
Este texto es un resumen de los acontecimientos del Mayo Francés que
toma como referencia la descripción que hace Tomás Ibáñez en Cronología
(subjetiva) de Mayo del 68, artículo publicado en la revista
Archipiélago nº 80 – 81 y el artículo Cómo y quienes acabaron con
el Mayo del 68 en Francia. Quizás los errores y aciertos del Mayo Francés
puedan invitar a alguna reflexión en el contexto del 15M, sin que en ningún
caso tenga que ser su modelo.
MIÉRCOLES 1 DE MAYO: Manifestación del Primero de
Mayo, el servicio de orden de la CGT expulsa a los miembros del CLJA (Comité de
Enlace de los Jóvenes Anarquistas), entre los cuales se encuentra Daniel Cohn
Bendit. Todo transcurre como siempre...
JUEVES 2 DE MAYO: Jornada “anti-imperialista” en la
universidad de Nanterre. Esa misma noche el decano cierra la universidad.
VIERNES 3 DE MAYO: Desde primera hora de la mañana, entre 300
y 400 estudiantes ocupan el patio de la facultad de Letras y Ciencias Humanas
de la Sorbona. A las 17:00 horas, a petición del rector Roche, aparece la
policía, hay una carga policial, empieza a acudir más gente en solidaridad con
los estudiantes concentrados, gases lacrimógenos... Para las 20:00 horas hay
600 detenidos, 27 retenidos y se condenará a 7 personas el sábado y a otras 7
el domingo.
Los dirigentes y militantes más destacados de las organizaciones
estudiantiles van a estar entre los detenidos, lo que permitirá que la revuelta
espontánea prenda la mecha del Mayo Francés sin la dirección ni el intento de
control de ningún aparato.
SÁBADO 4 DE MAYO: Con rapidez los tribunales de justicia
condenan a los “alborotadores” del viernes.
Este mismo día comienzan a crearse los Comités de Acción y
las Asambleas por Distritos. A finales de mayo habrá más de 450
comités sólo en París.

LUNES 6 DE MAYO: Daniel Cohn Bendit, Jean Pierre Dutenil y
otros seis estudiantes de la Universidad de Nanterre se presentan a las 9:00
ante el Concejo de Disciplina. El juicio se aplaza al viernes.
Desde la facultad de Ciencias arranca una manifestación con más de
2000 estudiantes que atraviesa el Sena, se producen duros enfrentamientos con
la policía, en la Plaza de Maubert se reúnen más de 5000 personas, la represión
será muy violenta.
Por la tarde otra manifestación, 10000 personas se congregan en la
Plaza Denfert Rochereau, militantes del FER (Federación de Estudiantes
Revolucionarios, trotskistas – lambertitas) despliegan banderas e
inmediatamente son abucheados viéndose obligados a retirar sus símbolos, el
acuerdo tomado en la madrugada del día 4 era que no debían haber banderas de
ninguna organización. La manifestación arranca rumbo a la Sorbona, pero en el
Boulevard de Saint Germain es detenida por un fuerte dispositivo policial. 800
heridos entre manifestantes y policías, 400 detenidos, los enfrentamientos se
prolongarán hasta después de la una de la madrugada.
La universidad secunda masivamente la Huelga General en toda Francia.
En estas fechas en los institutos se crean los Comités de Acción de Liceos y
los Comités de Acción por Barrios comienzan a funcionar.
MARTES 7 DE MAYO: Manifestación multitudinaria, 40000 salen a
las 18:30 de Denfert Rochereau. Los Campos Elíseos son invadidos por una
multitud con banderas rojas y negras.
Los Comités de Acción de París publican el número 1 del
periódico Action. Lo difunde la venta militante.
MIÉRCOLES 8 DE MAYO: Dirigentes de los sindicatos de
estudiantes negocian una vuelta a la normalidad a cambio de la liberación de
los detenidos (¡¡menos de los extranjeros!!). Parece que todo se va a
terminar...
Un grupo de estudiantes denominado 22M decide convocar una manifestación
para el 10 de mayo aunque sea en solitario, esta decisión será clave.
*El movimiento 22 de marzo, 22M, fue constituido ese día de 1968 tras
la ocupación de la Torre Administrativa de la universidad de Nanterre por un
centenar y medio de estudiantes. El 22M fue uno de los principales elementos
movilizadores del mayo del 68.

JUEVES 9 DE MAYO: El Barrio Latino es ocupado por una
gigantesca concentración, innumerables grupos debaten en los alrededores de la
Sorbona. Diferentes organizaciones se suman a la convocatoria de manifestación
para el día 10.
VIERNES 10 DE MAYO: 30000 manifestantes desfilan por la
rue Monge, la consigna es ocupar el Barrio Latino el tiempo que sea necesario
hasta que las autoridades cedan. Se arrancan adoquines y se levantan las
primeras barricadas (más de 50 en total). Los militantes de la FER sacan sus
banderas y se marchan en formación, por el cariz que está tomando la cosa, al
grito de “¡no a la provocación!”.
A las 2:00 de la madrugada la policía comienza el asalto al Barrio
Latino. Balance: 400 heridos, cerca de 500 detenidos, 63 puestos a disposición
de la justicia (la mitad no son estudiantes).
SÁBADO 11 DE MAYO: El conjunto de los sindicatos convoca una
Huelga General para el 13 de mayo, así como una manifestación que saldrá de la
Plaza de la República.
El primer ministro Georges Pompidou anuncia por televisión:
1.
El lunes 13 se reabre la Sorbona.
2.
Se aceptan los tres puntos exigidos por los estudiantes: liberación de
los detenidos, abandono de la policía de los recintos universitarios y
reapertura de todas las facultades.
DOMINGO 12 DE MAYO: Los estudiantes celebran una gran
asamblea, experiencia de Democracia Directa y un sueño: “que los obreros se
despierten por fin y tomen el relevo...”.
LUNES 13 DE MAYO: La Huelga General no tiene un seguimiento
masivo pero una enorme manifestación sale de la Plaza de la República a las
16:00 horas. Se habla de 500000 personas.
El número 2 de Action sale a la calle.
10000 estudiantes se dirigen a la Sorbona para ocuparla.
MARTES 14 DE MAYO: La fábrica de Sud Aviation, cerca de
Nantes, es ocupada por unos 2000 trabajadores.
MIÉRCOLES 15 DE MAYO: Ocupación de la facultad de
Bellas Artes, comienza la producción de los famosos carteles de serigrafía.
Se ocupa el teatro de l'Odeon.
La fábrica de Renault es ocupada y su director secuestrado.
*** MOMENTO ÁLGIDO DEL MAYO FRANCÉS ***
JUEVES 16 DE MAYO: La huelga se extiende a ferrocarriles,
metro, autobuses...
Sale una gran manifestación de estudiantes hacia los estudios de la
Radio Televión (ORTF) en protesta contra su política informativa. Los
trabajadores ocupan las fábricas de Renault-Flins y de Renault-Billancourt.
VIERNES 17 DE MAYO: Una marcha estudiantil sale
hacia Renault-Billancourt.
La CGT fuertemente implantada en la fábrica impide el diálogo
trabajadores / estudiantes.
SÁBADO 18 DE MAYO: Francia está prácticamente paralizada.
Los estudiantes organizan la ayuda a los huelguistas: comprar
alimentos directamente a los productores y llevarlos a las fábricas.
La idea del “doble poder” se va abriendo camino.
DOMINGO 19 DE MAYO: Primera Asamblea General de los
Comités de Acción, acuden 148 comités con 200 delegados.
Declaración de De Gaulle sobre La Chienlit (el caos).
LUNES 2O DE MAYO: Jean Paul Sartre interviene en la
Sorbona.
6 millones de franceses en huelga.
El objetivo que se plantea el Movimiento de Mayo es el de transformar
las huelgas pasivas en huelgas activas y devolver a los huelguistas la gestión
de su huelga por encima de las burocracias sindicales.

MARTES 21 DE MAYO: La basura ya no se recoge en las calles de
París.
MIÉRCOLES 22 DE MAYO: La moción de censura presentada
en el parlamento por la izquierda es rechazada.
Las gasolineras clausuran.
Se anuncia amnistía para los manifestantes, pero también se
anuncia la interdiction de séjour (la prohibición de entrada
en Francia) para Daniel Cohn Bendit. En respuesta a esa medida se prepara una
gran manifestación para el viernes 24.
JUEVES 23 DE MAYO: Se prohíbe a las emisoras de radio
transmitir en directo las manifestaciones.
VIERNES 24 DE MAYO: La manifestación de apoyo a
Daniel Cohn Bendit cuenta con varios puntos de salida.
Hay un objetivo secreto de tipo leninista que consiste en la ocupación
de la Alcaldía de París. En su defecto el 22M señala la Bolsa como segundo
objetivo.
Salen a la calle más de 50000 personas, el reagrupamiento de las
diferentes manifestaciones planeado delante de La Gare de Lyon es bloqueado por
la policía.
Se producen enfrentamientos muy duros – se intenta incluso tomar una
armería – durante toda la noche.
A las 22:00 horas La Bolsa es incendiada.
Larga noche de barricadas, la más violenta del Mayo, el saldo 800
detenidos y cientos de heridos.
SÁBADO 25 DE MAYO: El gobierno de Pompidou comienza a negociar
con las centrales sindicales.
La ORTF (la televisión pública) se pone por fin en huelga.
Se crea un comité CLEOP para intentar generar un circuito de
abastecimiento directo entre los campesinos y los huelguistas.
EL FIN DEL MAYO FRANCÉS
NOCHE DEL 26 AL 27 DE MAYO: Se firman los "Acuerdos de
Grenelle": 10% de aumento de sueldo para todos; aumento de un 25% en el
salario mínimo; ligera reducción de la jornada de trabajo; retirada de los
recortes en Seguridad Social de año anterior; reconocimiento de la actividad
sindical dentro de las empresas.
LUNES 27 DE MAYO: Las asambleas obreras rechazan unánimemente los
"Acuerdos de Grenelle". En la factoría de Renault Billancout 10000
obreros abuchean a Seguy cuando presenta los acuerdos. El número de huelguistas
aumenta, llega a 9 millones.
Cohn-Bendit (conocido popularmente como "Dani el rojo" por el color
de su pelo) reaparece, con el pelo teñido de negro, en un acto multitudinario,
en el estadio de Charlety en París (tras haber vuelto clandestinamente de
Alemania), convocado por el sindicato de estudiantes (UNFE), grupos
izquierdistas y el sindicato CFDT (en sobrepuja con la CGT).
MIÉRCOLES 29 DE MAYO: El general De Gaulle desaparece del mapa (de
hecho se va a Alemania para asegurarse de la fidelidad del ejército). Rumores
de golpe militar y preparación de columnas de tanques y soldadesca para
aplastar las revueltas. Amenazas repetidas a trabajadores en los centros de
trabajo. Detenciones, infiltraciones e interrogatorios. La derecha agita el
fantasma del desorden y muchas "clases medias" piden orden y
calma...aunque ven necesarias reformas políticas.
JUEVES 30 DE MAYO: De Gaulle reaparece dando un discurso: "Me
quedo". Disuelve la Asamblea Nacional y convoca elecciones para el 23 y 30
de Junio. Se organizan grandes manifestaciones en apoyo de De Gaulle tanto en
París como en el resto de Francia (en las que participan incluso sus viejos
enemigos de extrema derecha).
La CGT llama a los trabajadores a negociar sector por sector para "mejorar
los acuerdos de Grenelle": es el mejor medio de dividir el movimiento. Los
bolsilLos obreros se resienten por los días de huelga. No basta con criticar a
los sindicatos en las asambleas: ahí el movimiento adolece de debilidades
importantes, al no poder ofrecer una respuesta generalizada , organizada y
coordinada. La dispersión hace mella, y facilita la pinza dureza patronal y
estatal-actividades sindicales democráticas. CFDT Y CGT dicen que " hay
que anteponer los derechos como ciudadanos a los derechos obreros... ahora lo
decisivo es la reforma del sistema político francés".
A partir de esa fecha los trabajadores empiezan a volver al trabajo
muy lentamente, pues aún hay 6 millones de huelguistas el 6 de Junio. La vuelta
se hace en medio de una gran dispersión: el 31 de mayo lo hacen los
siderúrgicos de Lorena y los trabajadores del textil del Norte; el 4 de Junio
los arsenales y los de seguros; el 5 los de la electricidad y mineros del
carbón; el 6 los carteros, las telecomunicaciones, el transporte (la CGT en
París fuerza la vuelta al trabajo con mentiras: sus delegados sindicales dicen
a los obreros en cada una de las cocheras que en las otras ya están trabajando,
lo que es completamente falso); el 7 de Junio vuelven los maestros de primaria;
el 10 la policía entra por la fuerza en la fábrica de Renault en Flins, en la
carga policial un estudiante cae al Sena ahogándose; el 11 de Junio los CRS
cargan contra los obreros de Peugeot en Sochaux, segunda fabrica de Francia,
con un saldo de dos trabajadores muertos. Eso desata nuevas y violentas
manifestaciones en las que se grita "han matado a nuestros
compañeros", la determinación de los trabajadores es tal que la policía
desaloja la fábrica. Los obreros solo volverán al trabajo 10 días después.
Los sindicatos (con la CGT a la cabeza) y los partidos de izquierda encabezados
por el PCF temen que la indignación relance las huelgas (aun hay 3 millones de
huelguistas) por eso llaman incesantemente a la vuelta al trabajo "para
que las elecciones tengan lugar y se complete la victoria de la clase
obrera". L' Humanité, el periódico del PCF, pone en primera plana:
"Millones de obreros victoriosos vuelven con calma al trabajo".
Los llamamientos a la huelga que hacen sistemáticamente los sindicatos a partir
del día 20 de Mayo tienen una explicación: hay que controlar el movimiento para
hacer que los sectores menos combativos vuelvan al trabajo y desmoralizar al
resto de sectores. Así, el 12 de Junio lo hace los profesores de secundaria, el
14 Air France y la marina mercante; el 17 la Renault de Billancourt; el día 23,
primer turno de la elecciones hay una fuerte avance de la derecha; el 24 de
Junio la Citroen de Javel, en pleno centro de París, vuelve al trabajo (el
numero 2 de la CGT interviene en la asamblea general llamando a la vuelta al
trabajo); el 26 lo hacen los trabajadores de Usinor en Dunquerque...
BIBLIOGRAFÍA
Anonymous
Action, Anonymous y el Lulz, en: Anonymous Action, consultado el 23 de
septiembre de 2013, [/http://anonymousaction.wordpress.com/2012/03/03/anonymous-y-el-lulz/],
2012. [ Links ]
Arendt,
Hannah, Sobre la revolución, S.l., Alianza, 2004.
[ Links ]
Aron,
Raymond, La révolution introuvable, Fayard, Paris,1968.
[ Links ]
Black,
Shane, Iron Man 3, 3 de mayo de 2013.
[ Links ]
Brix,
Michel, L’amour libre: brève histoire d’une utopie, Éditions Molinari,
Paris, 2008. [ Links ]
Brun,
Jean, El Retorno de Dionisos, Editorial extemporáneos, México, 1971.
[ Links ]
Carroll, Michael P., Lévi-Strauss, Freud, and
the trickster: a new perspective upon an old problem, en: American
ethnologist, vol. 8, núm. 2, 1981.
[ Links ]
----------, Redes de
indignación y esperanza : los movimientos sociales en la era de internet,
Alianza Editorial, Madrid 2012.
[ Links ]
Castoriadis, Cornelious, La
originalidad de la crisis de Mayo del 68, en: Morin, Edgar, Claude Lefort, y
Cornelius Castoriadis, Mayo del 68: la brecha seguido de veinte años
después, Nueva Vision, Buenos Aires, 2009.
[ Links ]
----------, Una sociedad a
la deriva: entrevistas y debates (1974-1997), Katz Editores, Buenos Aires,
2006. [ Links ]
----------, El mundo
fragmentado, Terramar, Buenos Aires 2008.
[ Links ]
----------, La institución
imaginaria de la sociedad, Tusquets Editores, Barcelona, 2013.
[ Links ]
Cohn-Bendit, Daniel, Forget
68 entretiens avec Stéphane Paoli et Jean Viard, Éd. de l’Aube, La Tour
d’Aigues, 2011. [ Links ]
Corsín, Alberto y Adolfo
Estalella, #spanishrevolution, en: Anthropology Today, vol. 27, núm 4,
2011. [ Links ]
DEMOCRACIA REAL YA!, Manifiesto,
consultado el 21 de septiembre de 2013, [http://madrid.democraciarealya.es/manifiesto/]
2011.
Durand, Gilbert, Champs de
l’imaginaire, Ellug Grenoble, 1996. [ Links ]
----------, La imaginación
simbólica, Amorrurtu, Buenos Aires, 2000.
[ Links ]
----------, Mitos y
sociedades: introducción a la mitodología, Editorial Biblos, Buenos Aires,
2003. [ Links ]
----------, Las Estructuras
Antropologicas del Imaginario: Introducción a la Arquetipologia General, Fondo
de Cultura Económica, Mexico, 2004.
[ Links ]
Durand, Gilbert y Chaoying
Sun, Mythe, thèmes et variations, Desclée de Brouwer, Paris, 2000.
[ Links ]
Durand, Yves, L’exploration
de l’imaginaire: Introduction a la modelisation des univers mythiques
(Bibliotheque de l’imaginaire), L’Espace bleu, Paris, 1988.
[ Links ]

----------, Une technique d’étude de l’imaginaire : l’anthropologique test à 9 éléments (l’AT9), L’Harmattan, Paris, 2005. [ Links ]
EFE, El
machismo empezó su declive en Mayo del 68, según el sociólogo Alain Touraine,
en: Público.es, 19 de mayo de 2008, consultado el 8 de septiembre de 2013, [http://www.publico.es/agencias/efe/93435/el-machismo-empezo-su-declive-en-mayo-del-68-segun-el-sociologo-alain-touraine],
2008. [ Links ]
Favreau,
Jon, Iron Man, 2 de mayo de 2008.
[ Links ]
----------, Iron
Man 2, 7 de mayo de 2010.
[ Links ]
Galtung,
Johan, Macrohistory and macrohistorians: perspectives on individual,
social, and civilizational change[...], Praeger, Westport, Conn., 1997.
[ Links ]
Garagalza,
Luis, La Interpretación de Los Símbolos: Hermenéutica y Lenguaje en la
Filosofía Actual, Anthropos Editorial, Barcelona, 1990.
[ Links ]
Genty,
Thomas, La critique situationniste ou la praxis du dépassement de l’art,
Zanzara athée, Grenoble, 2004.
[ Links ]
Gordon, Howard
y Alex Gansa , Homeland, 2 de octubre de 2011.
[ Links ]
Graves,
Robert, Los mitos griegos, Gredos Madrid, 2011.
[ Links ]
Grueso,
Stéphane M., Una de las definiciones del 15M es: "gente que te
cuida". Esto lo he podido comprobar personalmente el último día. Muchas
gracias, en: @fanetin 10 de agosto de 2013, consultado el 21 de septiembre de
2013, [https://twitter.com/fanetin/status/366200148088463361].
Hall, Michael
C., Dexter, 1 de octubre de 2006.
[ Links ]
Hobsbawm, Eric
J., Revolucionarios: Ensayos Contemporáneos, Critica, Barcelona, 2003.
[ Links ]
Inayatullah,
S., Macrohistory and futures studies, en: Futures. vol. 30, núm 5, 1998.
[ Links ]
Jameson, F.,
Realism and Utopia in The Wire, en: Criticism, vol. 52, núm. 3-4, 2010.
[ Links ]
Johnson,
Mark, The Body in the Mind: The Bodily Basis of Meaning, Imagination, and
Reason, University of Chicago Press, Chicago, 1990.
[ Links ]
Lakoff, George
y Mark Johnson, Metáforas de la vida cotidiana, Cátedra, Madrid, 1986.
[ Links ]
Lanceros,
Patxi, Avatares del hombre: el pensamiento de Michel Foucault, Universidad
de Deusto, Bilbao, 1996.
[ Links ]
----------, Políticamente:
de la revolución a la globalización, Anthropos Editorial, Barcelona, 2005.
[ Links ]
----------, La
Modernidad Cansada y Otras Fatigas, Biblioteca Nueva, Madrid, 2006.
[ Links ]
Lefort,
Claude, El nuevo desorden, en : Claude Lefort, Cornelius Castoriadis y Edgar
Morin, Mayo del 68: la brecha seguido de veinte años después, Nueva
Vision, Buenos Aires, 2009.
[ Links ]
Le Goff,
Jean-Pierre y François Gèze, Mai 68, l’heritage impossible, La Découverte,
Paris, 1998. [ Links ]
León,
Carolina, Radicalizar los cuidados, consultado el 21 de septiembre de 2013, [http://blogs.zemos98.org/carolinkfingers/2012/09/29/radicalizar-los-cuidados/],
2012. [ Links ]
Lévy-Strauss,
Claude, Antropología estructural, Editorial Paidós, Barcelona, 1987.
[ Links ]
Lizcano, E.,
Imaginario Colectivo y análisis metafórico,
en: Morales AM Territorios ilimitados y sus metáforas,
Universidad Autónoma del Estado de Morelos y Universidad Autónoma
Metropolitana, México, 2003.
[ Links ]
Lyotard,
Jean-Francois, La Condición postmoderna: informe sobre el saber, Ediciones
Cátedra, Madrid, 1989. [ Links ]
Maffesoli,
Michel, L’ombre de Dyonysos: contribution à une sociologie de l’orgie,
Librairie des Méridiens, Paris, 1985.
[ Links ]
----------, El
tiempo de las tribus, Siglo XXI, Mexico, 2004.
[ Links ]
----------, La
tajada del diablo: compendio de subversión posmoderna, Siglo XXI, México, 2005.
[ Links ]
Marcuse,
Herbert, Eros y civilización, Editorial Ariel, Barcelona, 2010.
[ Links ]
Minchinela,
Raul, Realismo sucio: lemas y consignas del movimiento 15M, CCCB, 1 de agosto
de 2011, consultado el 30 de junio de 2013]. [http://vimeo.com/27147951],
2011. [ Links ]
Moles, Abraham
A., Theorie des actes: Vers une ecologie des actions, Casterman, Paris,
1977. [ Links ]
----------, Psychosociologie
de l’espace, Harmattan, Paris, 1998.
[ Links ]
Morin, Edgar,
Mayo del 68: complejidad y ambiguedad, en: Edgar Morin, Claude Lefort, y
Cornelius Castoriadis, Mayo del 68: la brecha seguido de veinte años
después, Nueva Vision, Buenos Aires, 2009.
[ Links ]
Neville, B.,
Taking care of business in the age of Hermes, en: Trickster’s Way, vol. 2,
núm. 1, 2003. [ Links ]
Nietzsche,
Friedrich, El nacimiento de la tragedia, EDAF, Madrid, 1998.
[ Links ]
Nolan,
Christopher, Batman Begins, 15 de junio de 2005.
[ Links ]
----------, The
Dark Knight, 18 de julio de 2008.
[ Links ]
----------, The
Dark Knight Rises, 20 de julio de 2012.
[ Links ]
Pintor, Ivan,
A propósito de lo imaginario, en: Formats, vol 3, consultado el 29 de
agosto de 2011, [http://www.iua.upf.edu/formats/formats3/pin1_e.htm],
2001. [ Links ]
Premat,
Christophe, Mai 68, le conflit des interprétations, en: Sens Public Revue
internationale, consultado el 7 de septiembre de 2013, [http://www.sens-public.org/article.php3?id_article=635&lang=fr],
2009.
Reich,
Wilhelm, La Revolución sexual: para una estructura de carácter autónoma
del hombre, Planeta-Agostini, Barcelona, 1993.
[ Links ]
Sánchez-Capdequí,
Celso, Flujos, elementos y formas sociales: La modernidad líquida a debate,
en: Política y sociedad, vol. 43, núm 2, 2006.
[ Links ]
Schmid,
Wilhelm, En busca de un nuevo arte de vivir: la pregunta por el fundamento
y la nueva fundamentación de la ética en Foucault, Pre-Textos, S.l., 2002.
[ Links ]
Serres,
Michel, Atlas, Cátedra, Madrid, 1995.
[ Links ]
----------, La
comunicación: Hermes I, Anthropos Editorial, Barcelona, 1996.
[ Links ]
Snyder,
Zack, Man of Steel, 14 de junio de 2013.
[ Links ]
Toret, Javier
(ed.), Tecnopolítica: la potencia de las multitudes conectadas, en: Javier
Toret, (ed.), IN3 Working Paper Series, vol. RR13-001, 2013.
[ Links ]
Verjat, Alain, El
Retorno de Hermes: hermenéutica y ciencias humanas, Anthropos Editorial,
Barcelona, 1989. [ Links ]
Weber,
Max, La ética protestante y el espíritu del capitalismo, Editorial Reus,
Madrid, 2009. [ Links ]
Zapata,
Guillermo, La democracia como bien común: La nueva política en el campo 15M,
en: 15MP2P Encuentro Transdisciplinar del 15M, MedicaTic UOC/IN3,
Barcelona, 2013. [ Links ]
Zupancic,
Metka, Hermes and Aphrodite Encounters, S.l., Summa Publications, Inc.,
2004. [ Links ]
Bibliografía indicativa :
ADDOC, cine documental. Formas de hacer, formas de pensamiento, Yellow Now-Side Cinema, 2002.
ARCEOS VACAS José Luis HERREROS ARCONADA Mario ... "et al" Campañas electorales publicidad y política en España (1976-1991), Barcelona, Promociones y Publicaciones Universitarias, col. "Comunicación y relaciones públicas", 1993.
BERROCAL GONZALO, Salomé (coord.), Comunicación política en televisión y nuevos medios, Barcelona, Ariel, col. "Ariel comunicación", 2003.
BAQUE, Dominique, por un nuevo arte político. Contemporary Documentary Art, París, Flammarion, 2004.
CAYROL, Roland, Medios y democracia. Drifting, París, Prensas de la Fundación Nacional de Ciencias
CHARAUDEAU, Patrick, El discurso de información de los medios. La construcción del espejo social, París, Nathan, Instituto Nacional Audiovisual, coll. "Media Research", 1997.
CHARAUDEAU, Patrick, GHIGLIONE, Rodolphe, la palabra confiscada. Un género de televisión: el programa de entrevistas, Paris, Dunod, coll. "Sociedad", 1997.
CHARAUDEAU, Patrick, Los medios de información. La transparencia imposible del discurso, Bruselas, De Boeck, coll. "Research Media", 2005.
MOUCHON, Jean, Política bajo la influencia de los medios, París, L'Harmattan Communication, 1998.
NINEY, François, La prueba de la realidad en la pantalla. Ensayo sobre el principio de la realidad documental, Bruselas, De Boeck, 2002.
SALMON, Christian, Cuentacuentos. La máquina para hacer historias y dar forma a los espíritus, París, La Découverte, 2016 (2005).
WATKINS, Peter, Media Crisis, París, Ediciones L'Echappée, 2015 (2004).
Uno de los libros
que menor analiza la verdadera repercusión de Mayo del 68 en términos políticos
e institucionales es El nacimiento de un mundo nuevo, del editor y
periodista Ramón González Férriz, que ya había estudiado en una obra
anterior, La revolución divertida ambas publicadas por Debate, los
efectos políticos y culturales de las revoluciones de los años 60 en EEUU y
Europa, especialmente la concepción hedonista de la vida y la transformación de
la política en un show mediático.
El elemento que
aglutinó el levantamiento de forma global fue la guerra de Vietnam, que no
dejaba de ser fruto de los mal digeridos procesos de descolonización
posteriores a 1945
Sin ceñirse a
Mayo del 68, el periodista Joaquín Estefanía se ocupa en
Revoluciones. Cincuenta años de rebeldía (1968-2018), editado por Galaxia
Gutenberg, de los movimientos de péndulo que siguen a cada sacudida de
protesta. "A cada Mayo del 68 le ha sucedido un Mayo del 68 en sentido
inverso", señala. "A cada avance progresista, una revolución
conservadora; a la formación de una izquierda alternativa, la creación de
una derecha neocon; a cada paso socialdemócrata, una oposición
liberal".
En un lado del
ring, continúa Estefanía, están los años mágicos de 1968, 1999 (movimiento
antiglobalización) y 2011 (indignados); en el otro, "los
reactivos": los años 79 y 80 de los implacables
Thatcher y Reagan, 2001 (neoconservadores) y 2016,
el año de la elección de Donald Trump. En otras palabras: por un lado los
jóvenes, "que arrebataron al proletariado el monopolio de la
rebeldía", y por el otro, los aparatos del Estado, dispuestos a todo para
no consentir esa rebeldía y mantener viva la llama de un capitalismo
languideciente.
Otro de los
libros que mejor diseccionan lo ocurrido hace ahora 50 años es 1968. El
año en que el mundo pudo cambiar (Crítica), de Richard Vinen, catedrático
de Historia en el King's College de Londres, para quien el mundo no mutó
radicalmente tanto como pretendían los estudiantes franceses ni
los hippies de California. Pero sí cambió en muchos aspectos, no sólo
en lo que se refiere a la liberación sexual o a la transformación de las
relaciones de familia, sino también por el legado de violencia que
condujo al surgimiento en los años posteriores de grupos terroristas como
la Fracción del Ejército Rojo en Alemania o las Brigadas Rojas en Italia.
Libros para entender Mayo del 68
Si éstas son
algunas de las obras que cuentan los hechos a toro pasado, como han hecho desde
entonces otros centenares de libros escritos en bastantes casos por quienes
asistieron al espectáculo en primera fila como el mismísimo Daniel
Cohn-Bendit, cabecilla de la lucha parisina, no está de más repasar las
publicaciones que más influyeron en la germinación de Mayo del 68 y sus
movimientos asociados. El escritor y filósofo belga Raoul Vaneigem apretó
una de las teclas clave al apuntar al tedio que el capitalismo colocaba como
una losa sobre la juventud de la época. "No queremos un mundo en el que la
garantía de no morir de hambre equivalga al riesgo de morir de
aburrimiento", indicaba en la introducción de su Tratado del saber
vivir para uso de las jóvenes generaciones.
A cada avance progresista, una
revolución conservadora; a la formación de una izquierda alternativa, la
creación de una derecha neocon; a cada paso socialdemócrata, una oposición
liberal
González Férriz
recuerda que el libro de Vaneigem era, al igual que buena parte del pensamiento
que subyacía a las revueltas, "una mezcla de lenguaje y conceptos
marxistas, ideas de raíz romántica acerca del rechazo a las formas de vida en
las sociedades industriales y sobre el equilibrio de la libertad individual
plena dentro de comunidades solidarias", obras en suma que flotaban en el
ambiente como flotaba el magisterio de un Jean-Paul Sartre que mantuvo un célebre
diálogo con Cohn-Bendit, Dany el rojo, pero que no necesariamente habían
leído los jóvenes enrolados en las protestas, por muy universitarios que
fueran.
Como
el Tratado, La sociedad del espectáculo, de Guy Debord,
era un texto bastante abstruso, recargado de guiños literarios y filosóficos, y
que decía cosas como ésta: "La misión histórica de instaurar la verdad en
el mundo no la pueden cumplir ni el individuo aislado ni la muchedumbre
automatizada y sometida a las manipulaciones, sino ahora y siempre la clase que
es capaz de ser la disolución de todas las clases restableciendo todo el poder
a la forma desalienante de la democracia realizada". Por encima o por
debajo de este galimatías, Debord denunciaba que EEUU y la URSS no eran
sino dos caras de la misma moneda y que ambos regímenes habían rebajado
la vida de las personas a la condición de mercancía y espectáculo.
El escritor y filósofo belga Raoul
Vaneigem apretó una de las teclas clave al apuntar al tedio que el capitalismo
colocaba como una losa sobre la juventud de la época
Mayo del 68 no se
comprende fielmente sin hacer referencia a la reivindicación sexual que
recorría el movimiento, y en este aspecto fue decisiva la aportación del
filósofo y sociólogo berlinés exiliado en EEUU Herbert Marcuse,
autor de una suerte de síntesis de los pensamientos de Marx y Freud y
proclamado rápidamente padre de la nueva izquierda, título que por cierto
él rechazaría con creciente malestar. Su libro de 1955 Eros y
civilización propugnaba ya la liberación de la sexualidad
reprimida y la correspondiente transformación de la sociedad. Lo que
escribió en El hombre unidimensional (1964) enardeció a los
estudiantes parisinos, que lo santificaron junto a Marx y Mao, igual
que podría hacerlo hoy: "Las capacidades (intelectuales y materiales) de
la sociedad contemporánea son inmensamente mayores que nunca, lo que significa
que la amplitud de la dominación de la sociedad sobre el individuo es
inmensamente mayor que nunca".
Más claro lo dijo
aún en otra ocasión: "Lo que es falso no es el materialismo de esta forma
de vida, sino la falta de libertad y la represión que encubre".
68, los archivos de poder
Comme un papier tue-mouches
dans une maison de vacances fermée
La Parole errante 2008 « écrire en mai 68
1968-1986: la "revolución conservadora" del pensamiento francés en la reunión de Cerisy
https://www.cairn.info/revue-histoire-politique-2013-2-page-1.htm
« Le pouvoir est dans la rue ». 30 Mai 1968
la « manifestation gaulliste » des Champs-
Elysées
El Mayo del 68 real, contado a la generación 15M y del precariado Aurora Despierta (10 mayo 2016)
http://www.thisiscolossal.com/wp-content/uploads/2018/04/bird-7.gif
"La construcción de un pueblo revolucionario no es una cena de gala"
- Entrevista con Jean-Luc Mélenchon
http://lvsl.fr/peuple-revolutionnaire-diner-gala-jean-luc-melenchon
Pierre Bouvier (Editor)
Mayo 68
Mai 68 : 50 ans !
appel à communications
Mémoires, représentations, traces
& (ré)interprétations
http://perso.univ-lemans.fr/~mmansa/Mai_68/Mai_68_appel_definitif.pdf
Mayo de ‘68 nunca ocurrió // Gilles Deleuze y Félix Guattari http://lobosuelto.com/?p=19556 ![]() ![]() Mayo FrancésEL AÑO HISTÓRICO DE 1968.
Diez acontecimientos que cambiaron
el mundo.
Ricardo Ribera
http://www.uca.edu.sv/facultad/chn/c1170/ribera6.pdf
¿Qué queda de Mayo del 68? Las 25 herencias de la revuelta parisina ![]() Mayo del 68
https://www.elespanol.com/temas/mayo_del_68/
EL ESPÍRITU DE MAYO DEL 68",DOCUMENTAL DE WILLIAM KLEIN/2014/05/el-espiritu-de-mayo-del-68-documental.html
para una revoluciónobrera
Con motivo del Primero de Mayo, día Internacional
de los Trabajadores, 'Publico' te ofrece una selección
de algunas de las canciones más representativas
de la historia de la lucha obrera.
![]()
No Intenso Agora (2017) (2017)
Género: Documentales
Sinopsis:
Documental que recrea, gracias a archivos de imágenes, aquella época donde Paris se vio envuelta en una serie de revueltas sociales. Aquellos eventos que sucedieron en mayo del 68 en la capital francesa, la primavera que cae sobre Praga y que hacía presagiar una buena época así como la China comunista de Mao… Film dirigido por el experimentado João Moreira Salles. LECTURAS DEL 68
Revoluciones. Cincuenta años de rebeldía. Joaquín Estefanía. Galaxia Gutenberg.
Utopías del 68. De París y Praga a China y México. Antonio Elorza. Pasado & Presente.
1968. El nacimiento de un mundo nuevo. Ramón González Férriz. Debate.
1968. El año en que el mundo pudo cambiar. Richard Vinen. Crítica.
Mayo del 68. Las críticas de la izquierda a las revueltas estudiantiles. Javier Noya. Los Libros de la Catarata.
Mayo del 68. Fin de fiesta. Gabriel Albiac. Confluencias.
![]()
Mayo del 68: la palabra anónima. El acontecimiento narrado por sus participantes. Nicolas Daum. Acuarela & Antonio Machado.
De la miseria en el medio estudiantil y otros documentos. Varios autores. Pepitas de calabaza.
Fronteras de papel. Patricia Badenes. Cátedra.
Las flores y los tanques. Un regreso a la Primavera de Praga. Luis Zaragoza. Cátedra.
Revoluciones. Cuando el pueblo se levanta. Gero von Randow. Turner.
Hué 1968. El punto de inflexión de la guerra de Vietnam. Mark Bowden. Ariel.
¡Hazlo! Escenarios de la revolución del 68. Jerry Rubin. Blackie Books.
|


































